为减少人员聚集、阻断新冠肺炎疫情传播,安车检测特针对检测人员、授权签字人、管理人员、设备维护人员等开展网络直播培训,届时欢迎大家积极参与!具体详情如下:
培训时间
2月10日至2月14日,每天上午09:30-11:00和下午14:30-16:00
直播平台
抖音短视频,抖音号:anchedy。
进入直播平台具体步骤如下:
1、在手机app商店搜索栏输入“抖音短视频”字样,然后下载安装;
2、在抖音平台搜索“anchedy”,然后点击“+”关注;

3、查看安车检测头像上是否有“直播”字样,若无“直播”字样,则表示直播还未开启;若有“直播”字样,则点击头像进入直播间。
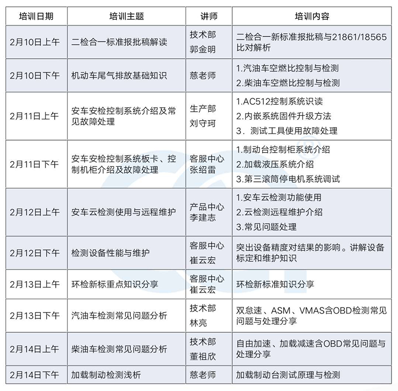
培训课程安排
