股票代码
300572
行业动态

新闻资讯

News

快看!GB7258-2017《机动车运行安全技术条件》2020年不能忽略的实施条款

2020-03-20

分享

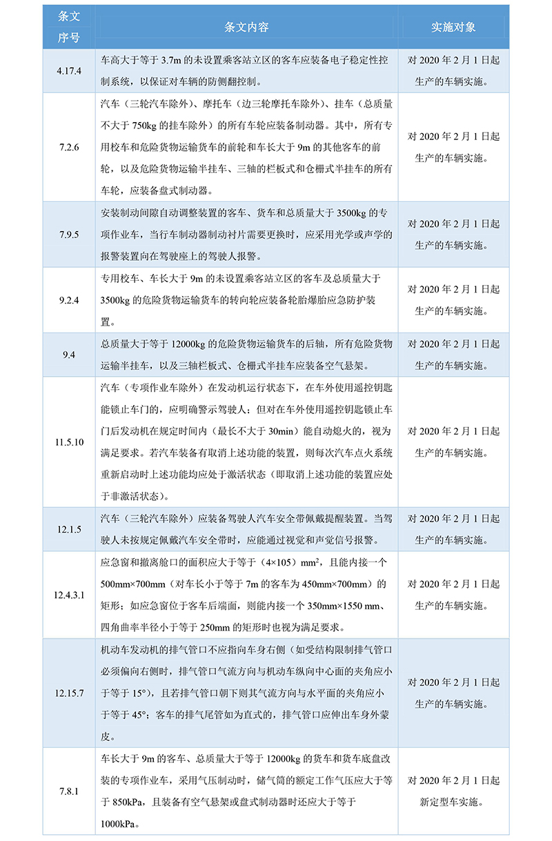
GB7258-2017《机动车运行安全技术条件》自2018年1月1日实施,标准中的部分条款设置了25个月的过渡期,截至2020年2月1日,25个月已经过去,这部分条款已经从过渡条款变为强制条款,大家千万别忽略了!

1x.jpg

 

这些条款主要针对新生产车辆的外观和安全装置配置,大家在进行车辆查验以及外检过程中要多加注意,绝不能掉以轻心哟!